ÀÖÓãleyu

ÁªÏµÀÖÓãleyu| ÉèΪÊ×Ò³| ¼ÓÈëÕ䲨
°ì¹«OA ΢ÐÅ
ÄúÄ¿½ñµÄλÖÃÊÇÔÚ£ºÊ×Ò³ > ÄཬÔüÍÁ > ¾º±êͨ¸æ
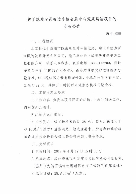
¹ØÓÚ걺£Ê±ÉÐÖÇÔìСÕò»áÕ¹ÖÐÐÄÄཬÔËÊäÏîÄ¿µÄ¾º±êͨ¸æ
½ÒÏþʱ¼ä£º2018-04-16 15:58:55    ä¯ÀÀÁ¿£º1910´Î    ×÷Õߣº    ÈªÔ´£º

 

¡¾×ÖÌå´óС£¡£º´ó ÖРС¡¿
¡¾·µ»Ø¡¿¡¾´òÓ¡¡¿¡¾¹Ø±Õ¡¿