ÀÖÓãleyu

ÁªÏµÀÖÓãleyu| ÉèΪÊ×Ò³| ¼ÓÈëÕ䲨
°ì¹«OA ΢ÐÅ
ÄúÄ¿½ñµÄλÖÃÊÇÔÚ£ºÊ×Ò³ > ÄཬÔüÍÁ > ¾º±êͨ¸æ
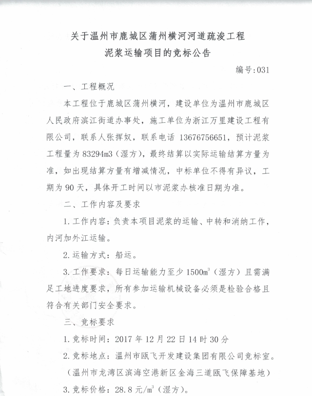
¹ØÓÚÎÂÖÝÊй³ÇÇøÆÑÖݺáºÓºÓÁ÷Êè¿£¹¤³ÌÄཬÔËÊäÏîÄ¿µÄ¾º±êͨ¸æ
½ÒÏþʱ¼ä£º2017-12-21 16:16:54    ä¯ÀÀÁ¿£º2092´Î    ×÷Õߣº    ÈªÔ´£º

 031-1.png031-2.png

¡¾×ÖÌå¾Þϸ£¡£¡£¡£¡£º´ó ÖРС¡¿
¡¾·µ»Ø¡¿¡¾´òÓ¡¡¿¡¾¹Ø±Õ¡¿